Home
Knowledge base
Back
Community Building
Back
Tools
Designs
Back
Permaculture
Forest Gardening
Forest Gardening
Back
Designs
Translations
Back
Plant Names
Forest Garden Terms
Month by Month Yield
Permaculture
Back
Designs
Translations
Back
Permaculture Terms
Plant Names
Resources for Practicals
Dynamic accumulators
Plant ID and foraging
Back
Translations
Back
Plant Names
Forest Garden Terms
Sociocracy
Back
Resources
Back
Cheat sheets
Flow charts
Logbooks
Role Descriptions
Back
Facilitator
Logbook Keeper
Meeting Organiser
Representative
Vision Upholder
Translations
Back
Sociocracy Terms
Videos
Technology
Back
Sketchup articles
Databases
Projects
Back
RnP Facilitators Guild
RnP Games
RnP Learning Community
RnP Teachers Network
RnP Vegan Food Growing
RnP Youth
Whats On
Back
Courses
Feedback and Testimonials
About
Back
Contact us
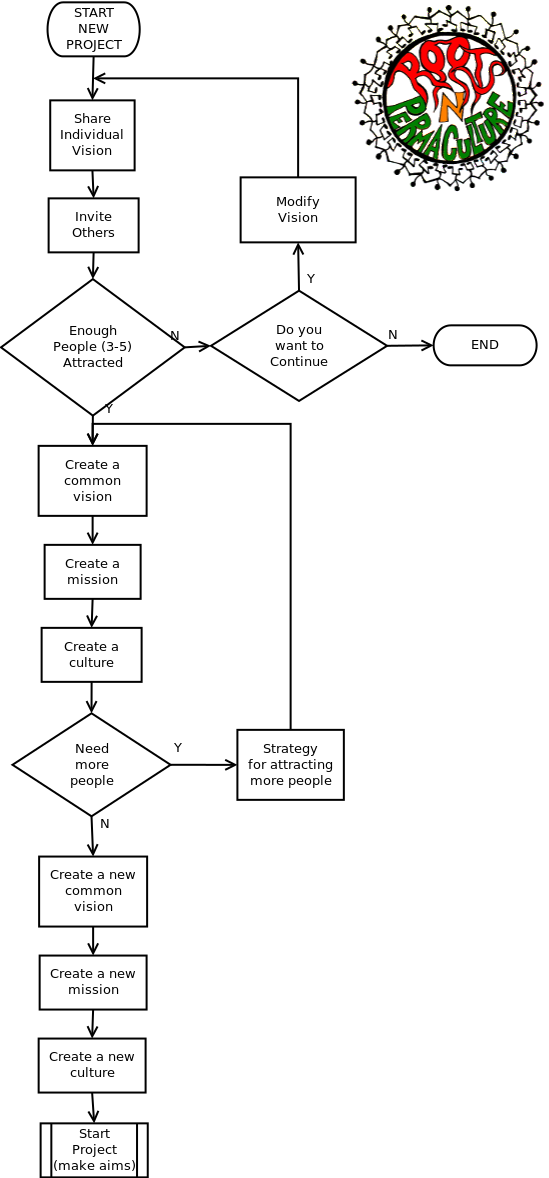
Starting a New Project
Print
Email
Details
Written by
Rakesh
Hits: 2623
Next